糖心AV
加入收藏
设为糖心AV
返回糖心AV
网站糖心AV
课程介绍
课程简介
教学大纲
教学日历
教学要求
重点难点
考核方式
课程荣誉
教学队伍
责任教授
教学团队
研究所动态
基本教学资源
教学录像
演示文稿
教学课件
知识检索
常见问题
习题作业
学习指南
学生作品
文献资料
历史人物
扩展教学资源
工程案例库
专题讲座库
试题试卷库
素材资源库
教学软件库
教改论文选
小视频
申报材料
申报表
咨询中心
课程动态
当前位置:
糖心AV
»
工程电磁场
»
咨询中心
»
课程动态
»
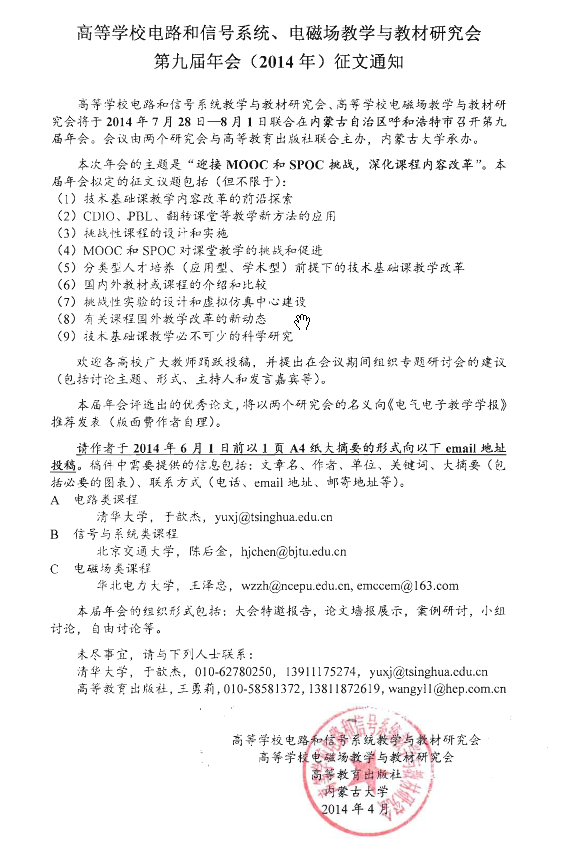
高等学校电磁场教学与教材研究会2014年年会消息
发布时间:2016-07-04
咨询中心
课程动态
------- 友情链接 -------
糖心AV 电磁场国家精品课
力拓科技
版权所有:
糖心AV -工程电磁场
建议在IE6以上浏览器 1024*768分辨率下浏览本站